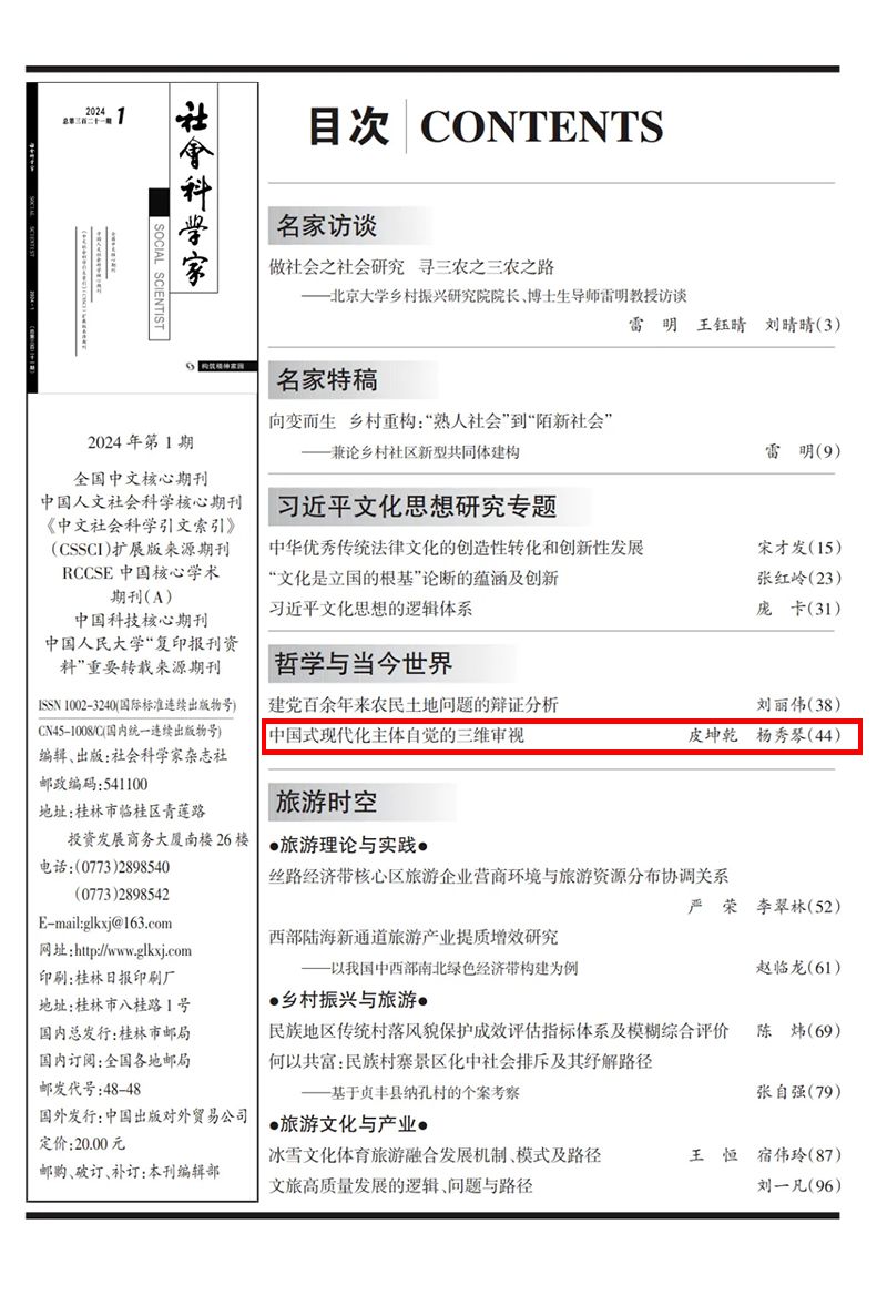
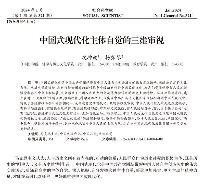
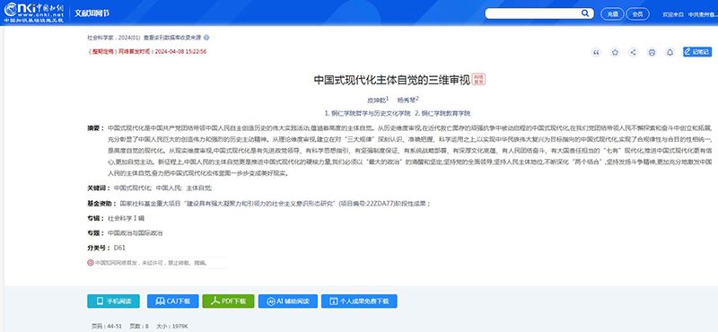
近日,中文社会科学引文索引(CSSCI)来源期刊(扩展版)、北大核心期刊《社会科学家》2024年第1期刊发我校哲学与历史文化学院皮坤乾教授和教育学院杨秀琴教授合著的研究成果《中国式现代化主体自觉的三维审视》,全文13000余字。该文是皮坤乾教授主持的国家社科基金重大项目“建设具有强大凝聚力和引领力的社会主义意识形态研究”(22ZDA77)子课题《建设具有强大凝聚力和引领力的社会主义意识形态研究的科学路径》的阶段性成果。
文章认为,中国式现代化是中国共产党团结带领中国人民自主创造历史的伟大实践活动,蕴涵着高度的主体自觉。从历史维度审视,中国式现代化是我们党团结带领人民的自觉创造。在近代救亡图存的顽强抗争中被动启程的中国式现代化,在我们党团结带领人民不懈探索和奋斗中创立和拓展,充分彰显了中国人民巨大的创造伟力和强烈的历史主动精神。从理论维度审视,中国式现代化是对“三大规律”的自觉运用。建立在对“三大规律”深刻认识、准确把握、科学运用之上,以实现中华民族伟大复兴为目标指向的中国式现代化,实现了合规律性与合目的性相统一,是高度自觉的现代化。从现实维度审视,中国式现代化在新时代新征程的自觉推进。中国式现代化是有先进政党领导、有科学思想指引、有坚强制度保证、有系统战略部署、有深厚文化底蕴、有人民团结奋斗、有大国责任担当的“七有”现代化,推进中国式现代化更有信心,更加自觉主动。新征程上,中国人民的主体自觉更是推进中国式现代化的硬核力量,我们必须以“最大的政治”的清醒和坚定,坚持党的全面领导,坚持人民主体地位,不断深化“两个结合”,坚持发扬斗争精神,更加充分地激发中国人民的主体自觉,奋力把中国式现代化宏伟蓝图一步步变成美好现实。
近三年,皮坤乾教授在党建研究领域就党的思想建设、党内法规制度建设问题已在《贵州社会科学》《世界社会主义研究》《浙江工商大学学报》《新疆社会科学》《中国社会科学报》等期刊发表《论时刻保持解决大党独有难题的清醒和坚定》《中国共产党百年辉煌的马克思主义意蕴》《宪法保障新时代社会主义意识形态建设之理性审视》《党内法规制度执行的监督机制研究》《宪法遏制历史虚无主义之理性审视》《完善社会主义意识形态建设的法治保障》《生动展示百年大党“大的样子”》等系列研究成果,出版著作《党的领导:百年奋斗的根本保证》等。
(供稿:哲学与历史文化学院 编辑:张东方 一审:田淼 二审:梁光华 三审:叶丹)

期刊截图

期刊截图

期刊截图

中国知网截图